砂石骨料是建筑,修路,架橋和化工等領域所用到的基礎材料,按照粒度不同可以分為粗骨料和細骨料(砂),按照行業標準,小于4.75mm的稱為細骨料,大于4.75mm的為粗骨料。
1.粗骨料一般是5-30mm的碎石,主要是由花崗巖,河卵石,石灰石和礦山開采的碎石等經過機械破碎而成的骨料,是在建筑,修路中不可或缺的角色,她的作用在于在混凝土中起著骨架的作用,支撐著泥土和砂子使得混凝土更加牢固,粗骨砂在加工后可以用于制作混凝土,但需注意的是粗骨料中的泥土,淤泥和硫化物等都是有害雜質,其含量應該符合國家標準才可以使用。按照不同的粒徑大小也分為不同的規格。具體分類如下:
1-2石子 代表10-20mm的碎石;
1-3石子 代表16-31.5mm的碎石;
2-4石子 代表二四分,國際標準為1/4-1/2英寸,表示10-15mm的碎石;
4-6石子 代表四六分,國際標準為1/2-3/4英寸,表示15-20mm的碎石。

2.細骨料就是小于4.75mm的物料,在混凝土中起著骨架支撐和填充的作用。細骨砂在用于制作混凝土時也應遵循《水工混凝土施工規范2001》對細骨料的要求 1.細骨料在開采時應該進行堿活性檢測,2.保證細骨料的含水量穩定,不可以超過百分之六。同樣按照不同的粒度大小也可以分為粗砂,中砂,細砂特細砂等規格。如下圖所示:


天然砂和機制砂的區別是什么?
天然砂石自然形成的砂子,常見的有河砂,山砂等,一般會經過篩分小于4.75mm的就是天然砂,但是由于近幾年開采過多,現存天然砂量告急。機制砂就是河卵石,花崗巖,石灰石等物料經過機械破碎加工而得的砂石,之后經過篩分小于4.75mm的就是機制砂。
砂石骨料加工混凝土有何標準?
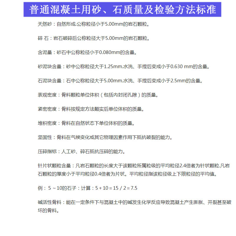
砂石骨料破碎后可以用于加工混凝土,應該按照《普通混凝土用砂、石質量及檢驗方法標準》JGJ52規定的檢測標準。主要包括堿活性、吸水率、含水率、密度、含泥量、石粉含量、片狀針狀石料含量等要求。具體標準可參考下圖:

關于不同的砂石骨料應該如何選擇砂石破碎設備呢
選擇破碎設備主要依據物料種類,物料大小,生產線規模預算和所需物料粒度幾個標準來決定的。其中物料種類主要分為硬質物料和軟性物料,按照所需物料粒度大小可以選擇粗破或者粗破+中碎以及粗破+中碎+制砂的配置。另外大規模生產線可以選擇功率較大的型號。可以將您的需求和生產線規模發給在線客服為您定制更優的方案。
上一篇:
花崗巖破碎選什么設備好?
















咨詢



下一篇:



在線留言
免費獲取適合您的設計方案
免費帶料試機
送貨安裝
價格實惠
銷售熱線:15136196111
公司名稱:鄭州天宇重工機械設備有限公司
公司地址:河南省鄭州市上街區淮陽路80號
在線留言免費獲取適合您的設計方案
免費帶料試機
送貨安裝
價格實惠
產品推薦








